Mandatory Automotive Safety Systems and Rising Power Consumption
With the evolution of automotive regulations, new vehicles are now required to integrate certain safety systems. For example, Daytime Running Lamps (DRL) became mandatory in the EU for passenger cars in 2011 and were extended to buses and trucks in 2012 [1]. In Taiwan, DRLs have been mandatory since 2017 for newly manufactured motorcycles, since 2018 for passenger cars, and since 2019 for large commercial vehicles [2]. While these safety systems improve driving safety, they also increase overall power consumption. For electric vehicles, energy replenishment relies on charging stations or battery swapping. In remote areas with limited grid power or where charging infrastructure is difficult to deploy, drivers may still experience range anxiety. Therefore, minimizing power consumption in automotive circuit design has become a key focus for both present and future development.
How Can a CAN Transceiver Help ECUs Save Power?
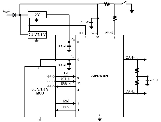
The Controller Area Network, commonly known as CAN or CAN bus, is a multi-master serial communication standard connecting numerous ECUs (Electronic Control Units). Modern vehicles can contain more than 100 ECUs [3]. Efficient power saving across these ECUs can significantly reduce overall power consumption. Within an ECU, the CAN Transceiver acts as the bridge between the MCU (Microcontroller) and the CAN bus (CANH/CANL). By switching operating modes, ECUs can achieve substantial power savings. Taking AZKN9355N from Amazing Microelectronics as an example (see Figure 1, Typical Application Circuit), its operation modes (see Table 1) allow for power savings through Standby Mode or Sleep Mode.
• Standby Mode: First-level power-saving. INH = High, meaning external power regulators remain active and Vcc & VIO are still powered. The MCU stays on, but the driver and high-speed receiver of AZKN9355N are turned off, lowering the transceiver’s own power consumption.
· Sleep Mode: Advanced second-level power-saving. INH = High-Z, disabling the external power regulators (either via floating enable pin regulators or external pull-down resistors). Vcc & VIO can be switched off, allowing the MCU itself to be powered down. In this mode, both the driver and high-speed receiver are also disabled, meaning not only the transceiver but also external regulators and the MCU can be turned off, greatly reducing system-level power consumption.
Additionally, AZKN9355N supports MCU I/O voltages from 1.8V to 5V, enabling flexible selection of lower-power MCUs. From interviews with automotive customers, we found that certain OEMs have stringent requirements—such as keeping ECU standby current below 100 µA for radar modules (e.g., in-cabin millimeter-wave radar, corner radars), FIDM (Fully Integrated Display Module), and HVAC control boards. Meeting such ultra-low power requirements necessitates the use of CAN Transceivers with Sleep Mode.

Figure 1. Typical Application Circuit of CAN Transceiver AZKN9355N
Table 1. Operating Mode Comparison of CAN Transceiver AZKN9355N
| Operation Mode |
Driver |
High-Speed Receiver |
Low-Power Receiver (For Remote Wake Up) |
INH Pin |
ICC* (Max) |
IIO* (Max) |
IBAT* (Max) |
| Normal |
ON |
ON |
OFF |
High |
70mA |
350uA |
300uA |
| Standby |
OFF |
OFF |
ON |
High |
2uA |
2uA |
30uA |
| Sleep |
OFF |
OFF |
ON |
High-Z |
2uA |
2uA |
30uA |
*Note: For detailed conditions, please refer to the datasheet.
ESD/Fault Voltage Protection and High-Speed Transmission
During debugging, development, or vehicle maintenance, the CAN bus may be exposed or accidentally contacted.
· ESD Robustness: The AZKN9355N’s CANH/CANL lines support system-level IEC 61000-4-2 ±8 kV (Contact) / ±10 kV (Air).
· Fault Voltage Protection: CESD/Fault Voltage Protection and High-Speed TransmissionANH/CANL can tolerate ±42 V, preventing damage from accidental shorts to DC sources (e.g., when a technician mistakenly connects CANH/CANL to a 12 V battery).
· High-Speed Data Rate: With TX-based SIC (Signal Improvement Capability), internal circuitry manages bus impedance matching to reduce reflections in complex network topologies. This allows the data rate to reach up to 8 Mbps, beyond the typical 5 Mbps of CAN FD (see Table 2).
Table 2. Specifications of CAN Transceiver AZKN9355N
| AEC-Q100 |
Package |
Vcc |
VIO |
IEC 61000-4-2 ESD Contact/Air |
Fault Voltage (CANH/L) |
Max Data Rate |
Signal Improvement Capability |
|
| AMC AZKN9355N (Preliminary) |
YES |
DFN14 |
4.5V ~ 5.5V |
1.7V ~ 5.5V |
±8kV/±10kV (CANH/L) |
±42V |
CAN FD 8Mbps |
YES |
Conclusion
As more mandatory safety systems are introduced by automotive regulations, vehicle power consumption continues to rise. Minimizing power consumption is therefore a crucial challenge now and in the future. To address this, Amazing Microelectronics offers the AZKN9355N SIC CAN Transceiver—featuring dual-level power-saving modes (Standby & Sleep), high reliability (system-level IEC ESD and fault voltage protection), and high-speed capability (8 Mbps).
For inquiries regarding low-power automotive CAN solutions, please contact us.
Reference:
[1] https://ec.europa.eu/commission/presscorner/detail/en/ip_11_133
[2] https://168.motc.gov.tw/theme/news/post/1906121101839
[3] https://saiyo.boschjapan-brandtopics.jp/mid-career/en/pickup/technical-content07.html